为深入学习贯彻习近平新时代中国特色社会主义思想,引导和激励大学生通过广泛的社会实践、深刻的社会观察,不断增强对国情社情的了解,激发创新精神,培育创业意识,提升创业能力,经研究,学校决定举办十五届“挑战杯”山东管理学院大学生创业计划竞赛。现将有关事宜通知如下:
一、参赛对象
2026年6月1日以前正式注册的全日制在校学生。
二、参赛形式
以项目团队形式参赛,每个团队人数不超过10人,指导教师不超过3人,每人限报1个,每个项目限报1个组别。
三、赛程分组
完整、准确、全面贯彻创新、协调、绿色、开放、共享五大发展理念,设置五个组别。
1.科技创新和未来产业:围绕创新驱动发展战略,加强校地合作,推动产学研深度发展,在智能制造、信息技术、大数据、人工智能、生命科学、新材料、新能源等领域,结合实践观察设计项目。
2.乡村振兴和农业农村现代化:围绕乡村振兴战略,扎实推动产业富民,在农林牧渔、电子商务、乡村旅游、城乡融合等领域,结合实践观察设计项目。
3.社会治理和公共服务:围绕国家治理体系和治理能力现代化建设,在基层治理、政务服务、消费生活、公共卫生、教育培训、交通物流、金融法律服务等领域,结合实践观察设计项目。
4.生态环保和可持续发展:围绕可持续发展战略,碳达峰碳中和目标、黄河流域生态保护和可持续发展,在环境治理、可持续资源开发、生态环保、清洁能源应用等领域,结合实践观察设计项目。
5.文化创意和区域合作:突出共融、共享,主动服务和融入国家区域重大战略,聚焦打响齐鲁优秀传统文化品牌、大力发展文化事业文化产业、促进文旅深度融合发展,在工业设计、动漫广告、体育竞技和国际文化传播、对外交流培训、对外经贸等领域,结合实践观察设计项目。
四、赛程安排
校级竞赛分学院选拔、学校初选、决赛展示、打磨考察等阶段进行。
1.学院选拔(2025年12月)
各学院在前期组织的2026年高水平创新创业竞赛项目选拔的基础上,结合“挑战杯”创业计划竞赛的章程和评审要点选拔项目。各学院推荐不超过5个项目参加学校初选(根据第十四届“挑战杯”竞赛省赛获奖情况,获得金奖项目的推报学院可多报送3个项目,获得银奖项目的推报学院可多报送2个项目,获得铜奖项目的推报学院可多报送1个项目)。
2.学校初赛(2026年1月中旬)
学校对所有推报作品进行资格审查,采取合适方式举行初选,按照不超过前60%的比例入围决赛。
3.决赛展示(2026年3月)
寒假期间及决赛前,各初选入围团队根据专家指导意见对参赛作品进行修改和完善。决赛展示以路演答辩形式进行,评选出本届竞赛的优秀作品,按照不超过省赛名额1:2的比例入围打磨考察范围。
4.打磨考察(2026年3-5月)
根据各团队打磨修改情况和专家意见择优推荐部分项目参加省赛网评。
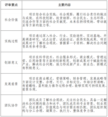
五、评审要点
突出实践导向,在考察项目商业价值的基础上,更加注重考察学生了解社会现状、关注社会民生、解决社会问题的意识、能力和水平。

六、材料填报
各学院需12月30日前将推荐项目材料(1-3)排序统一发送至团委邮箱sdglxytw@163.com,每个项目以项目名称命名建立文件夹。材料4、5报送另行通知,纸质材料报送另行通知,网络报名事宜另行通知。
1.项目申报书(见附件1)
2.项目计划书及相关证明材料(放于一个PDF文件)
3.项目排序汇总表(见附件2)
4.项目介绍材料PPT(20页以内)
5.项目视频(选填)
联系人:张瑜
联系电话:0531-89636015